国务院
省政府
市政府
网站支持IPV6
首页
区政府
区 长:
周桂良
副区长:
郭三温
王旭辉
黄祖南
吕联传
李 毅
刘晓东
郑发华
政府机构
政府会议
会议解读
工作报告
区长信箱
政务公开
政府信息公开
政府公报
行政规范性文件
政策文件库
重点领域信息公开
数据开放
数据发布
专题专栏
解读回应
热点回应
政策解读
会议解读
新闻发布会
互动交流
咨询投诉
智能问答
互动知识库
在线访谈
民意征集
网上调查
办事服务
网上办事大厅
闽政通APP
i厦门
主题服务
走进同安
历史搜索:
热门搜索:
退出长者模式
长者模式
无障碍浏览
当前位置:
首页
>
信息公开
>
重点领域信息公开
>
教育
>
招生考试
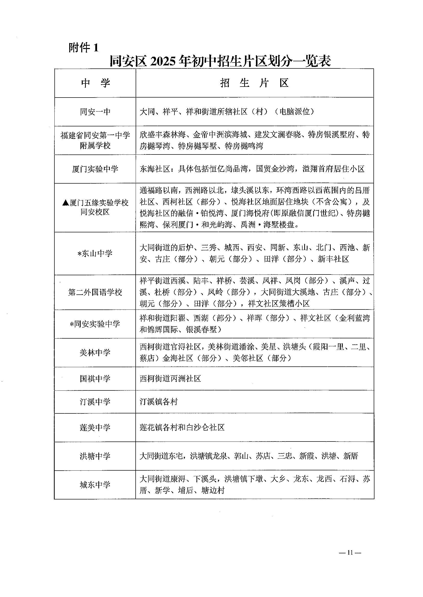
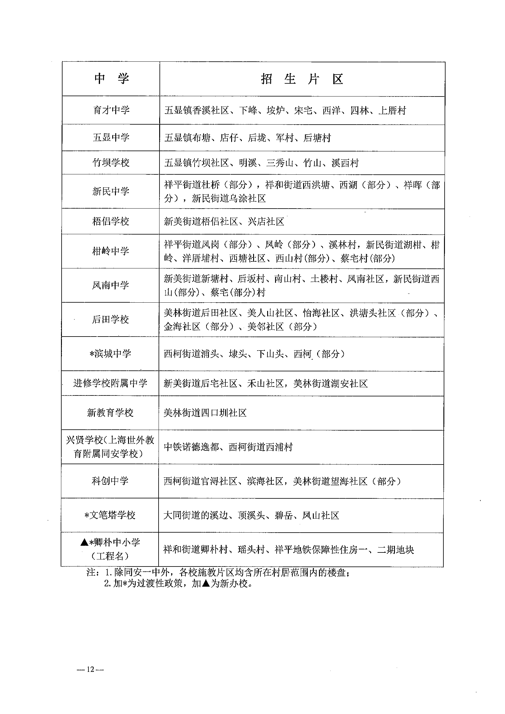
关于印发同安区2025年小学毕业和初中招生工作意见的通知
日期:2025-05-23 17:47
字体显示:[
大
|
中
|
小
]
附件下载: